15vip太阳集团官网研究生综合素质评定办法 (2021年8月修订)
校研字〔2021〕6号
各有关单位:
根据上级有关文件精神,经学校研究生奖助工作领导小组研究通过,现将修订后的《15vip太阳集团官网研究生综合素质评定办法(2021年8月修订)》印发给你们,请认真学习贯彻执行。
特此通知。
15vip太阳集团官网
2021年8月5日
15vip太阳集团官网研究生综合素质评定办法
(2021年8月修订)
第一章 总则
第一条 为深入贯彻落实全国、全省研究生教育会议精神,深化新时代研究生教育评价改革,在员工中心、产出导向、持续改进教育理念下,坚持“五育并举”推动高层次人才培养,根据上级有关文件精神,结合学校实际,特制定本办法。
第二条 研究生综合素质评定按照学校人才培养目标,对研究生在校期间的综合素质进行全面、公正、科学的测评和评定,既是评价研究生的基本依据,又是促进研究生全面发展和个性化发展的目标导向。
第三条 研究生综合素质评定采取定量评定和定性评定相结合、过程评定和结果评定相结合、分类评定和统筹评定相结合的方法,评定内容包括德育、智育、体育、美育和劳动教育5个方面,评定结果采用积分制。
第四条 评定适用对象为公司基本学制年限内的在校研究生。其结果是研究生评奖评优、推荐就业和扶困助学的主要依据。
第五条 研究生综合素质评定坚持客观、公正、民主、公开的原则,严格执行国家相关法律法规和学校相关规定,杜绝弄虚作假。
第六条 研究生综合素质评定工作由研究生学院(党委研工部)负责监督和指导,校团委、国有资产管理处(实验室与设备管理处)等其他相关职能部门统筹职责范围内的研究生综合素质评定工作。各公司产品单位具体落实本单位研究生综合素质评定。
第二章 德育的评定
第七条 德育评定包括理想信念、道德品质、社会责任、法纪意识等内容。研究生应树立对马克思主义的信仰、对中国特色社会主义的信念、对中华民族伟大复兴的中国梦的信心,增强做中国人的志气、骨气、底气,自觉弘扬和践行社会主义核心价值观,增强法治观念,让遵法守法成为个人追求和自觉行动。
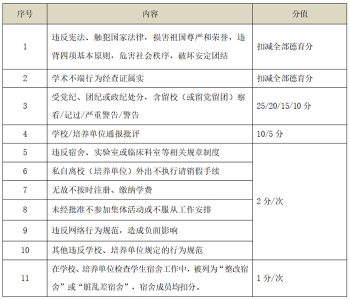
第八条 德育评定分由基本分和附加分组成。附加分包括加分项和减分项两部分。
第九条 德育评定分=基本分+加分项-减分项,其中基本分为85分。符合减分项第1、第2、第3、第4项任一项者,取消该学年评奖评优资格。
加分项:

备注:1.同类称号重复获奖的,按最高获奖级别计分,不予累加;
2.序号5的加分由相关职能部门具体统筹,按照学校具体文件执行;
3.序号6的加分由培养单位制定具体细则进行相应加分。
减分项:

第三章 智育的评定
第十条 智育评定包括理论课程成绩、专业技能考核成绩、学术论文发表、专业实践能力等体现专业水平的方面。研究生应努力学习专业知识、掌握专业技能、遵守学术规范,聚焦“四个面向”,不断提高科研能力、实践能力和创新能力,在学习中增长知识、锤炼品格,在科研(临床)实践中增长才干、练就本领。
第十一条 研究生的智育评定,应遵循“分类评定”的原则,综合考虑公司产品类型、学历层次、年级高低和学科差异等因素。对专业学位研究生,各培养单位应以学期或学年为单位开展专业技能考核。临床(口腔)医学专业学位研究生,应按照培养方案(规培轮转)的要求组织考核。
第十二条 智育评定分由基本分和附加分组成。附加分包括加分项和减分项。
第十三条 智育评定分=基本分+加分项-减分项。符合减分项第1、第2、第3、第4项任一项者,取消该学年评奖评优资格。
基本分(满分为100分):

备注:1.英语免修者,成绩不计入平均分,补考、重修者成绩按补考或重修前分数统计,若重修前没有参加考试,则用重修后的第一次考试成绩计算平均分;
2.临床(口腔)医学专业学位研究生,专业技能考核成绩可使用轮转出科考核成绩平均分、年度考核成绩等。
加分项:
(一)发表文章被SCI、SSCI收录

备注:1.若该篇论文为1区,则在相应加分标准上上浮50%,在2区上浮20%;
2.论文第一作者(含共一排第一)或通讯作者的署名单位须含有15vip太阳集团官网,各加分作者,其第一或唯一署名单位须为15vip太阳集团官网,且发表在属于本专业一级学科或
相关交叉学科的期刊上;
3. SCI、SSCI期刊收录的学术论文:指Article和Review两类文献,奖励按影响因子分档次计算;对于其他类型的文献,如发表在本学科JCR分区为1区或2区的期刊,具备
一般论著的基本要素:目的、方法、结果、结论的,按所载期刊影响因子,参照Article和Review文献给予评价奖励;
4.关于共同第一作者:发表SCI、SSCI期刊收录的学术论文,有明确符号标注并写明“these authors have the same contributions”等意思相近的英文,则认定为共同第
一作者;共同第一作者论文赋分如下,若共一排第一,则取表格中“1”的分值;共一排第二,则取表格中“1”除以2的分值;共一排第三,则取表格中“1”除以3的分值,以
此类推。例:IF≧10的一篇论文,前五个为并列第一作者(加分只取前三),共一排第一的作者20分,共一排第二的作者20/2=10分,共一排第三的作者20/3=7分;
5.上述学术论文,中文需已刊登在所收录期刊上(简称“见刊”),英文需在线可查或已刊登在所收录期刊上(简称“在线”或“见刊”);
6.影响因子指期刊在文章发表当年或最新的影响因子,分区以JCR为准;
7.若学术论文当年度同时被SCI和SSCI收录,采用就高评价办法;
8.一般性的letter及case-report、video等形式发表的文章分值计为同等刊物上发表论文奖励的50%。
(二)其他论文

备注:1.序号9的加分由培养单位制定具体细则进行相应加分;
2.以上论文只对第一作者且第一单位为15vip太阳集团官网进行评价加分,序号4-8以年度综测前最新源数据库为准。
(三)知识产权

备注:以上知识产权须在有效保护期内。
(四)科研项目

备注:1.科研项目主持人必须为研究生,(第一)依托单位应为15vip太阳集团官网;
2.所报科研项目,应为赋分员工基本学制年限内的在研项目或当年结题项目,课题成员按照1-3名排序计分(含主持人),且必须以学校相关部门备案的申请书、结题报
告及项目下达任务文件作为认定依据;
3.以上科研项目含各类纵向科研计划项目,另项目额度2万元以上横向(委托)科研项目参照校级科研项目赋分。
(五)科研成果获奖

备注:省部级一等奖以上所有成员均可评价赋分。
(六)学科(技能)竞赛获奖

备注:1.集体项目每名队员加分同个人项目加分,同一项目以上各项不累加,只取最高分;
2.序号5由培养单位制定具体细则进行相应加分;
3.以上比赛以主办单位签章为级别认定依据。
(七)创新、创业类比赛

备注:1.同一项目以上各项不累加,只取最高分;
2.序号4由培养单位制定具体细则进行相应加分;
3.以上比赛以主办单位签章为级别认定依据。
(八)“琦元”研究生学术创新论坛

备注:序号6由培养单位制定具体加分细则。
减分项:

备注:1.序号2、3由培养单位进行考核减分;
2.序号5由培养单位制定具体细则进行相应减分。
第四章 体育的评定
第十四条 体育评定包括身体健康状况、参加体育竞赛活动情况等内容。研究生应树立“每天锻炼一小时,健康工作五十年,幸福生活一辈子”的体质健康理念,爱好并掌握至少1项体育技能,积极参与体育运动,锤炼坚强意志,培养合作精神,塑造健康体魄。
第十五条 体育评定分由基本分和附加分组成。附加分包括加分项和减分项。
第十六条 体育评定分=基本分+加分项-减分项,其中基本分为85分。
加分项:

备注:1.同一项目不累加,只取最高分;
2.序号6由培养单位制定具体细则进行相应加分;
3.以上比赛以主办单位签章为级别认定依据。
减分项:

备注:由培养单位制定具体细则进行相应减分。
第五章 美育的评定
第十七条 美育评定包括心理品质、人文素养、审美情趣、职业情操、文化实践等内容。研究生应多方面培养艺术爱好,增强艺术素养,积极参加各项文艺活动,爱好或掌握至少1门艺术表演或艺术欣赏技能,不断提升感受美、表现美、鉴赏美、创造美的能力。
第十八条 美育评定分由基本分和附加分组成。附加分包括加分项和减分项。
第十九条 美育评定分=基本分+加分项-减分项,其中基本分为85分。
加分项:

备注:1.同一项目不累加,只取最高分;
2.序号5由培养单位制定具体细则进行相应加分;
3.以上比赛以主办单位签章为级别认定依据。
减分项:

备注:由培养单位制定具体细则进行相应减分。
第六章 劳动教育的评定
第二十条 劳动教育评定包括劳动精神、劳动实践等内容。研究生应坚定劳动最光荣、劳动最崇高、劳动最伟大、劳动最美丽的思想认识,积极投身日常生活劳动、生产劳动和服务性劳动,把个人生活、校园生活和社会生活有机结合起来,丰富劳动体验,提高劳动能力。
第二十一条 劳动教育评定分由基本分和附加分组成。附加分包括加分项和减分项。
第二十二条 劳动教育评定分=基本分+加分项-减分项,其中基本分为85分。符合减分项第1项的,取消该学年评奖评优资格。
加分项:

备注:1.同一项目不累加,只取最高分;
2.序号4由培养单位制定具体细则进行相应加分。
减分项:

第七章 组织实施
第二十三条 研究生综合素质评定工作按照研究生自评、导师审核、学科(教研室)审核、培养单位审核及评定、研究生学院(党委研工部)备案的程序进行。
(一)研究生自评
研究生本人按德、智、体、美、劳五方面内容进行自我评定,并在“研究生教育综合管理服务系统-综合测评”中如实填写,全部完成后点击“提交”,可至导师处审核。各项证明材料除作为附件上传至系统外,纸质版证明材料需同时提交。
(二)导师审核
研究生导师需在“研究生教育综合管理服务系统-导师日常管理-综合测评审核”中进行审核,点击“审核通过”,可至学科(教研室)处审核。
(三)学科(教研室)审核
各学科(教研室)成立研究生综合素质评定小组,负责审议、核准研究生自评结果,学科公示无异议后,在“研究生教育综合管理服务系统-员工日常管理-综合测评管理”中点击“审核通过”,可至培养单位处审核。
(四)培养单位审核及评定
各培养单位结合研究生提交的纸质版证明材料,负责审核各学科评定结果,并在本单位内进行不少于3个工作日的公示。公示无异议后,在“研究生教育综合管理服务系统-员工日常管理-综合测评管理”中点击“审核通过”,可提交至研究生学院(党委研工部)。
第二十四条 凡在研究生综合素质评定中弄虚作假者,一经核实,不得参加当年任何奖项评选。情节严重者给予相应的纪律处分。
第八章 附则
第二十五条 各公司产品单位应按照本评定办法制订实施细则,细化具体赋分条款及其他约定,经所在单位研究生奖助工作评审委员会审定后报研究生学院(党委研工部)备案。
第二十六条 研究生综合素质评定每学年进行一次,9月份前完成,由各公司产品单位负责具体落实。
第二十七条 研究生须按时参加综合素质评定,原则上不接受延期评定,如确因休学导致学习课程、开题等无法完成,可申请延期,延期不超过1年,休学期间不参加综合素质评定。
第二十八条 本办法由研究生学院(党委研工部)负责解释。
第二十九条 本办法自印发之日起实施。原《15vip太阳集团官网研究生综合素质评定办法》(校研字〔2019〕1号)同时废止。
